No reward points for this product.
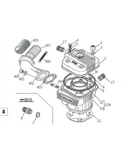
Questo sigillo della testa del cilindro è a Iame originale, specificamente progettato per garantire la perfetta tenuta tra il cilindro e la testata del motore del motore X30. Situato all'esterno della camera di combustione, questo "grande diametro" impedisce qualsiasi perdita dal refrigerante verso l'esterno o, più grave, interiormente.
L'uso di un organismo di origine garantisce una resistenza ottimale alle alte pressioni e alle stress termiche estreme incontrate in concorrenza.
Marca: Iame (parte originale certificata).
Compatibilità: IME X30 125cc (anziano, master, junior) motore.
Posizione: Guarnizione a testa cilindro a pavimento (grande diametro).
Materiale: Viton ad alta temperatura (maggiore resistenza al refrigerante e al calore).
🎁 Programma di Fidelity MagickArt: Mantenendo il tuo motore ad alto motore con sigilli originali, valuti lealtà Magickart per i tuoi prossimi requisiti di parti del motore!
"La guarnizione della testata del cilindro è l'elemento più sollecitato durante la temperatura montata. Il mio consiglio di esperti: Una guarnizione per la testa del cilindro sta tornando mai due volte. Anche se sembra chiarire visivamente dopo uno smontaggio, ha già subito una frantumazione termica che non garantisce più la sigillatura al secondo serraggio.
L'essenziale con la guarnizione della testa del cilindro:
La guarnizione della testa del cilindro interno (piccolo diametro): Cambia sistematicamente entrambi allo stesso tempo per la sicurezza totale.
Liquido di raffreddamento Lexoil : Un liquido di qualità evita che il sigillo non si attacca o si deteriora prematuramente.
Grasso in silicone: Applicare un film molto raffinato sul sigillo prima di stendere in modo che rimane in posizione nella sua gola durante il rimontaggio.
Un piccolo segreto segreto: quando si serra la testata della testa del cilindro, utilizzare una chiave dinamometrica (croce incrociata). Il serraggio irregolare è la causa n. 1 di perdite, anche con un nuovo sigillo. A Magickart, non scherziamo con il sigillo della X30! "
Pulizia: Pulire la gola del cilindro e la gamma della testata del cilindro. Nessuna traccia di calamine o antica giuntura non deve sussistere.
Ispezione: Controllare che la testata del cilindro non sia velata se si è subito un surriscaldamento significativo.
Impostazione: Metti la guarnizione delicatamente. Assicurati che non venga spruzzato su se stesso.
Serraggio: Osservare la coppia di serraggio raccomandata da iame per garantire la longevità del tuo motore alto.
Garanzia di origine: Evitare copie "adattabili" che indurivano troppo velocemente e alla fine fuggono.
Sicurezza del motore: La sigillatura perfetta è la garanzia di una prestazione costante sulla pista.
Disponibilità: Abbiamo sempre kit di guarnizione completi in magazzino per le vostre revisioni tra due gare.
Una revisione di pianificata? Aggiungiamo questo originale cilindro di cilindro iame al carrello?
Pistone TM Racing 10085 Rappresenta l'élite della tecnologia dei motori per le categorie KZ. Progettato specificamente per le ultime generazioni di motori (KZ10C fino a R2), questo modello a Cielo piatto (zero gradi) è l'arma assoluta per ottimizzare la combustione. Dotato di a Segmento accumulato di 0,8 mmRiduce drasticamente l'attrito interno, rilasciando più energia ad alta velocità.
La Coperchio della scatola della valvola (o trasportatore di aspirazione) di 29 mm è la principale evoluzione tecnica dei motori X30 dal 2018. Situato tra il carburatore e la piramide delle valvole, il suo ruolo è quello di "guidare" il gas veno aerodinamicamente. Il suo condotto interno da 29 mm è perfettamente allineato con i nuovi carburatori, eliminando la turbolenza per una maggiore accelerazione e riempimento massimo del motore.
Il gioco di Valvole a fibra da 0,30 mm è lo standard per le motorizzazioni Iame. A differenza del carbonio che è più rigido, la fibra di vetro in 0,30 mm offre un'eccellente reattività all'apertura, che promuove notevolmente il Coppia a bassa e media velocità. È la scelta ideale per le tracce di avvolgimento in cui il rinascita dell'uscita di svolta è fondamentale, o per i piloti che cercano una carborazione più stabile e meno sensibile.
La Scatola completa di patta con alette di carbonio è progettato per i motori karting Ime x30 e Ka100. Elemento chiave del sistema di aspirazione, consente di regolare il flusso di carburante d'aria Immissione del motore per ottimizzare la risposta all'accelerazione e alle prestazioni generali.
Scatola valvola del coperchio (trasportatore 27 mm) x 30 av.2017
La Scatola di sapore pieno iame È l'organo che regola l'ingresso alla miscela di benzina dell'aria nel motore basso. Questo set include il portaschiere (piramide), lembi di fibra di vetro di alta qualità, arresta e hardware di fissaggio. Progettato specificamente per i motori IAME, garantisce la tenuta totale nella fase di compressione e la massima apertura quando si ammette per il riempimento ottimale del cilindro.
La Pieno basamento Rotax Nero (rif. 296161) Rappresenta il telaio interno del tuo motore. Progettato per le versioni Evo E i modelli prodotti dopo il 2014, questa coppia di alloggiamenti (lato destro e lato sinistro) ha un trattamento superficiale nero ad alta resistenza. Sono lavorato insieme in fabbrica per garantire un perfetto allineamento dell'allineamento e alberi di trasmissione dell'allineamento del motore, garantendo così prestazioni ottimali e una maggiore longevità.
Questo sigillo della testa del cilindro è a Iame originale, specificamente progettato per garantire la perfetta tenuta tra il cilindro e la testata del motore del motore X30. Situato all'esterno della camera di combustione, questo "grande diametro" impedisce qualsiasi perdita dal refrigerante verso l'esterno o, più grave, interiormente.
L'uso di un organismo di origine garantisce una resistenza ottimale alle alte pressioni e alle stress termiche estreme incontrate in concorrenza.